Ein standardisiertes Protokoll für fehlerfreie LLM-Kommunikation mit Hardware-Optimierung

IrsanAI-LRP ist ein “Only-One-Prompt”-System für die Entwicklung von LLM-generiertem Code mit verpflichtender Umweltanalyse. Es stellt sicher, dass:
✅ NUR EIN Prompt den gesamten Prozess startet
✅ Der generierte Code perfekt auf deine Hardware optimiert ist
✅ Fehler präzise behoben werden (ohne komplette Neugenerierung)
✅ Alle Schritte DSGVO-konform und sicher sind
⚠️ KLARSTELLUNG: Dies ist KEIN theoretisches Protokoll – sondern ein produktiv einsetzbares System, das mit jedem Online-LLM funktioniert.
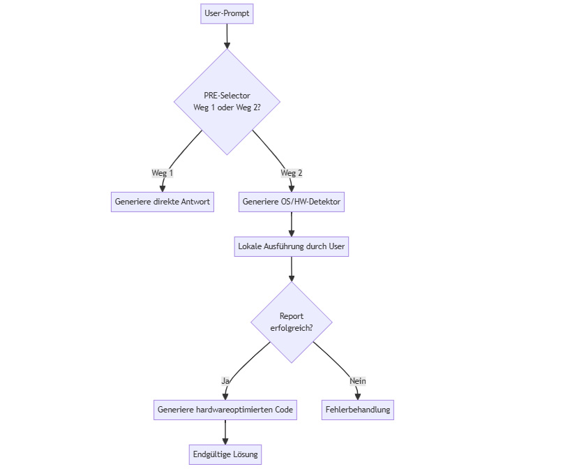
web-tool/index.html in deinem BrowserIrsanAI_OS_HW_Detector.pyIrsanAI_OS_HW_Detector.py im irsanai-system/-OrdnerIrsanAI_env_report.json erstellt wurdeIrsanAI_env_report.jsonIrsanAI_project-run.py – speichere diese Datei im ProjektverzeichnisIrsanAI_project-run.py in PyCharm aus✅ ERFOLG: Du hast das System vollständig durchlaufen – mit NUR EINEM Initial-Prompt!
| Problem bei herkömmlichen LLMs | Lösung durch IrsanAI-LRP |
|——————————-|————————–|
| Keine Hardware-Optimierung | Erst Umweltanalyse → dann hardwareoptimierter Code |
| DSGVO-Verstöße | Klare Trennung: Erst Einwilligung → dann Datenerfassung |
| Hoher Token-Verbrauch | Inkrementelle Updates statt kompletter Neugenerierung |
| Fehlende Fehlerbehandlung | Strukturierte Report-Dateien für präzise Updates |
| LLM-Sandbox-Limitierungen | Lokale Ausführung für kritische Operationen |
| Unvollständige Systeminformationen | Automatische Installation von Abhängigkeiten für präzisere Erkennung |
✅ ERFOLGSKRITERIUM: Wenn jemand das System nach 5 Minuten verstehen und nutzen kann, ohne dass er sich mit Validator-Details auseinandersetzen muss.
IrsanAI-LRP v1.2 ist bereit für GitHub
sha256:9f8a7b6c5d4e3f2a1b0c9d8e7f6a5b4c3d2e1f0a9b8c7d6e5f4a3b2c1d0e
Erstellt von Qwen (Tongyi Lab) – für eine fehlerfreie LLM-Zukunft, die JEDER nutzen kann!